1.Nous vivons dans un état de droit.
Dans un état de droit, le droit prime sur le pouvoir politique et ce, pour gouvernants ou gouvernés, en tout lieu et en tout temps, même en "état d'urgence".
Dans un état de droit, les personnes dépositaires de l?autorité publiques sont tenues par le droit qui a été édicté par des lois, lois votées démocratiquement au parlement.
En d'autres termes, les membres des différents gouvernements belges, au fédéral comme dans les entités fédérées, doivent également respecter les lois du Pays. Elles ne sont pas faites uniquement pour la population.
Le maintien de l'état de droit permet d'éviter les glissements vers l'autoritarisme "c'est comme ça" et la dictature.
2. L?objection « On est en état d?urgence! »
Même en situation de crise, la hiérarchie des normes doit être respectée afin d?assurer le maintien de l?état de droit, qui est le préalable à la démocratie.
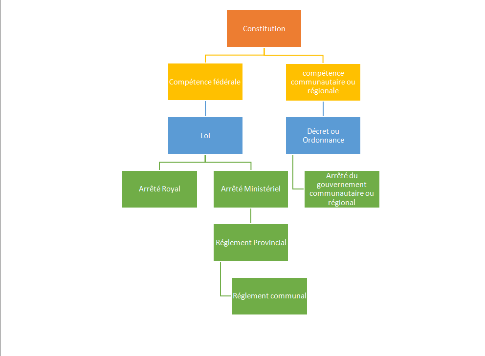
3. La hiérarchie des normes.
Les droits sont organisés selon une hiérarchie, tous les textes de loi n?ont pas la même valeur légale. Il existe dans le droit belge ce qu?on appelle la hiérarchie des normes, vision hiérarchique des normes juridiques belge ainsi que de l'application des traités signés par la Belgique.
Réécouter Maître Arnaud Jansen au sujet de l'Etat de droit.

Plus on s?élève dans la pyramide, plus les textes de loi ont une valeur juridique importante. Aucun arrêté ministériel n?abroge de loi: il ne peut pas passer au-dessus d?une loi.
Au-dessus de la Constitution, figurent les traités internationaux et le droit dit naturel, à savoir le droit légitime qui reprend chaque article de la Convention des droits humains.

Les droits sont organisés selon une hiérarchie, tous les textes de loi n?ont pas la même valeur légale.
Le gouvernement (provisoire, au début de la crise politico-sanitaire du covid19) a porté atteinte à cette hiérarchie des normes en gouvernant par arrêtés ministériels, qui sont très bas dans la hiérarchie des normes.
Cette façon de faire, au prétexte de prise de décisions rapide, lui permettait de se passer de l'accord des parlementaires, c'est-à-dire des personnes élues démocratiquement pour nous représenter.
Afin de faire respecter les mesures prises dans ces arrêtés ministériels, le gouvernement a également décidé d'adjoindre toute une séries de peines de polices.
Or, en droit belge, nous avons un principe qui découle du droit romain: pas de peine sans loi.
Un arrêté ministériel n'est pas une loi.
Les circulaires ministérielles, les règlements de travail en entreprise sont les actes les plus bas de la hiérarchie des normes.
Ils ne peuvent en aucun cas outrepasser ce qui est prévu par une norme au-dessus.
Exemple: un employeur ne peut décider d'inclure l'obligation d'un covid safe ticket pour ses employés non vaccinés si ce n'est pas prévu par un texte légal. Madame la Ministre régionale de la Santé, Christie Morreale, est donc complètement hors cadre lorsqu'elle déclare à la presse que "ce n'est pas parce que ce n'est pas encore légal que c'est illégal".
Dans le même ordre d'idée, même si la Belgique est souveraine en matière de politique de santé nationale, aucun texte de loi ne peut être contraire au droit européen et international.
Au niveau européen, il existe des juridictions dont les jugements sont contraignants et d'autres qui ne rendent que des avis.
De même, il existe des instances qui légifèrent (le Parlement) et d'autres qui ne rendent que des avis (le Conseil de l'Europe). La Commission européenne peut proposer des textes de loi au Parlement mais c'est le Parlement qui, au final, les vote.
La cour européenne de justice rend des jugements contraignants: un état membre condamné devant la cour européenne de justice doit appliquer les conclusions du jugement.
La plupart du temps, la cour européenne de justice exige que tous les recours nationaux (première instance/ appel/ cassation) aient été tentés avant d'être saisie.
Le temps judiciaire est pour saisi la cour européenne de justice est donc plutôt long.
Cette juridiction ne permet donc pas d'obtenir des résultats rapidement.
La cours européenne des droits de humains rend des jugements non contraignants pour les états membres mais l'Union européenne, elle, doit inclure les jugements de la CEDH dans sa propre législation.
Si l'UE inclut un jugement de la CEDH dans un règlement européen, celui-ci doit être appliqué par tous les Etats membres.